|
繁
简
登录个人中心
无障碍
长者版
" />
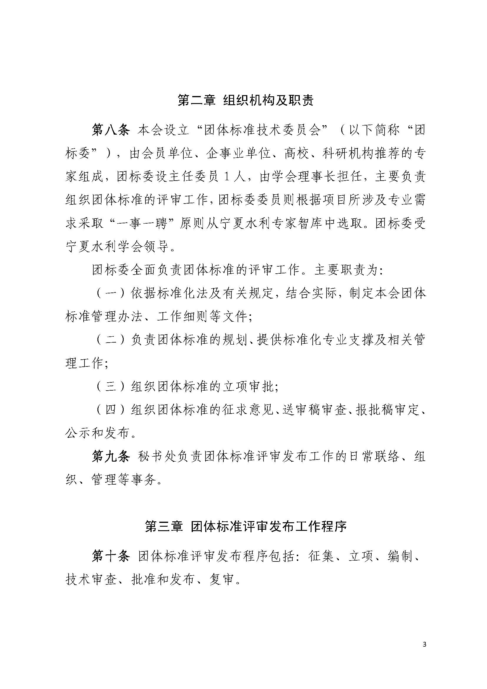
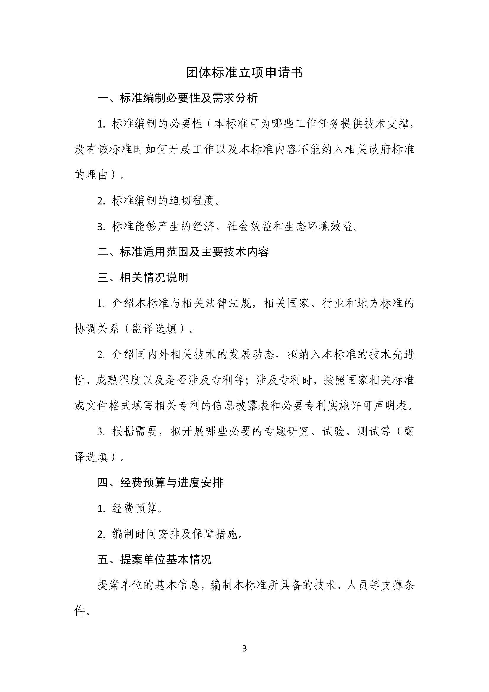
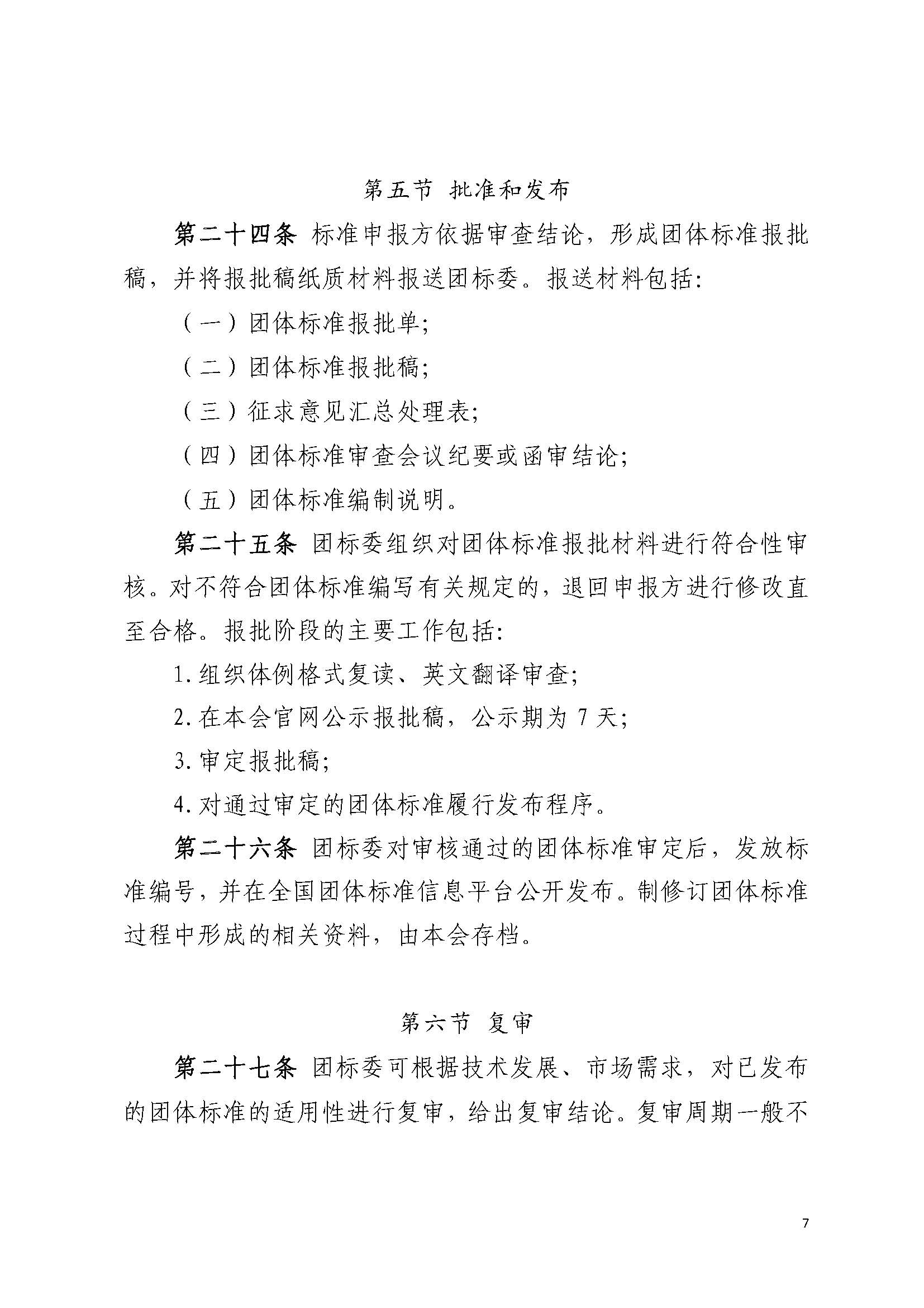
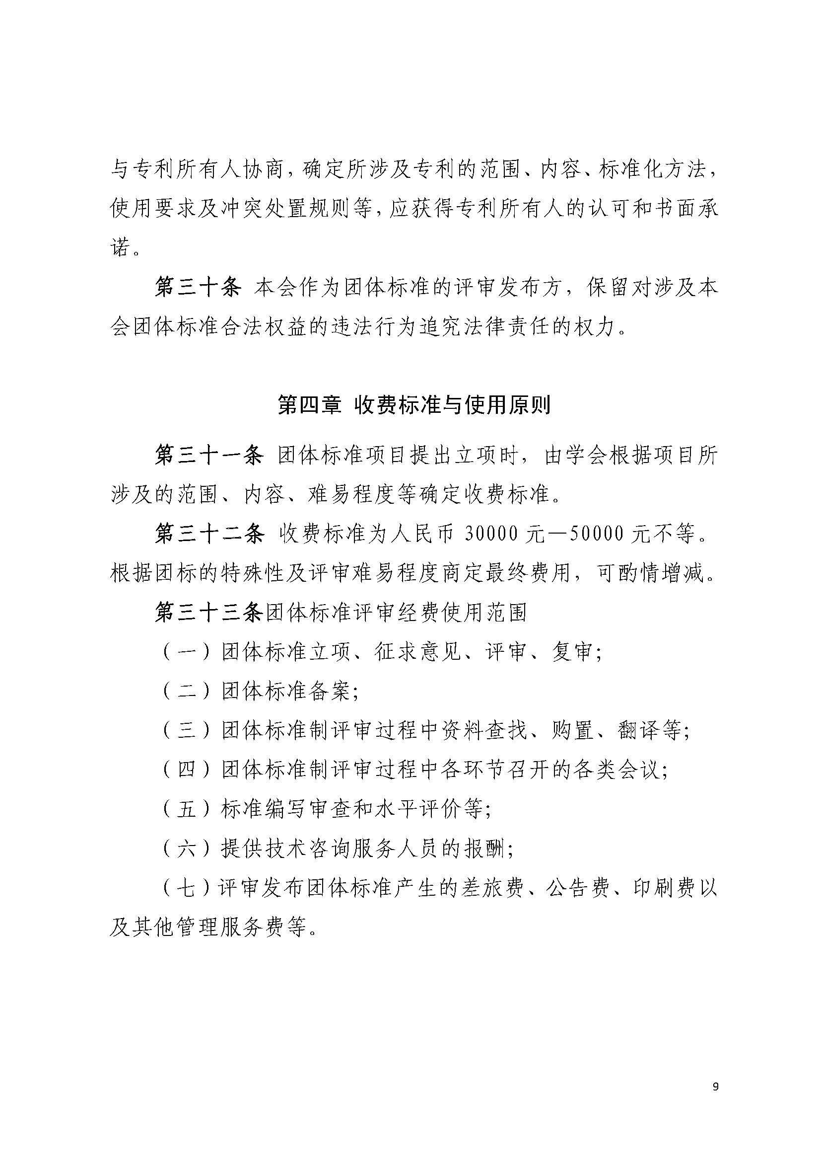
宁夏回族自治区水利厅
NINGXIA WATER CONSERVANCY
首页
政府信息公开
水利宣传
办事服务
政民互动
水利专题
当前位置:
首页 > 水利专题 > 水利学会 > 通知公告
宁夏水利学会关于征集2026年团体标准项目的通知
来源:
宁夏水利学会
作者:
日期:
2026-02-11
阅读量:
通知附件-立项申请书、编制说明(1).docx
扫一扫在手机打开当前页
友情链接:
相关链接
水利部网站
中国水利网
黄河网